Ishaan
  • Curriculum Vitae
  • Blog
  • Memories
  • Hobbies
Categories
All (11)
AI (1)
ML (1)
algorithms (3)
data analytics (1)
data structures (3)
maths (5)
physics (4)
security (1)

Ishaan’s Blog

Randomness of One Time Passwords

maths
security
At school, a couple of my friends were discussing the ubiquitous OTPs or One Time Passwords that are used for authentication to various apps and websites. They were saying…
Dec 3, 2025
Ishaan Mukherjee

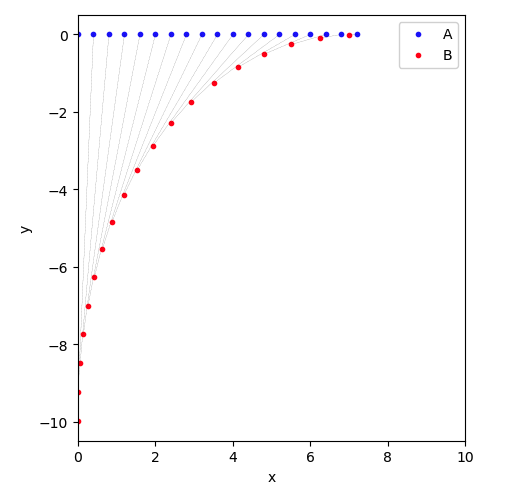
Polar co-ordinates, Spirals and Primes

maths
Recently I came across an amazing 3blue1brown video titled Why do prime numbers make these spirals ? It covers Archimedian…
Jul 3, 2025
Ishaan Mukherjee

Flight Turbulence gets deadly serious

physics
data analytics
A severe flight turbulence incident occured earlier this year on May 20 and it was widely reported across many news sites. Tragedy loomed over the incident as the turbulence…
Jun 6, 2024
Ishaan Mukherjee

Kinematics Problem 1.13 from I.E. Irodov

physics
Let us take a look at Problem 1.13 from the well-known book Problems in General Physics by I.E. Irodov.
Jun 3, 2024
Ishaan Mukherjee

PCA Concepts: A visually intuitive outline

AI
ML
maths
physics
Point clouds are collections of 3D points located randomly in space. Data for a number of 3D point clouds are available at https://people.sc.fsu.edu/~jburkardt/data/ply/.…
May 9, 2024
Ishaan Mukherjee

Maps and simple graphs - Part 1

algorithms
data structures
Geographical maps can often be usefully represented as simple graphs. In one representation…
May 25, 2023

Maps and simple graphs - Part 2

algorithms
data structures
In this post, connected components of the world map graph are identified using the Correlates of War (COW) Direct Contiguity dataset v 3.2. This has data…
May 25, 2023

Finding Word Anagrams - The magic of preprocessing

algorithms
data structures
I recently came across a problem that involved finding all…
Dec 3, 2022
Ishaan Mukherjee

Generating Spirals

maths
Using polar co-ordinates to better understand circles and spirals
Jan 15, 2022
Ishaan Mukherjee

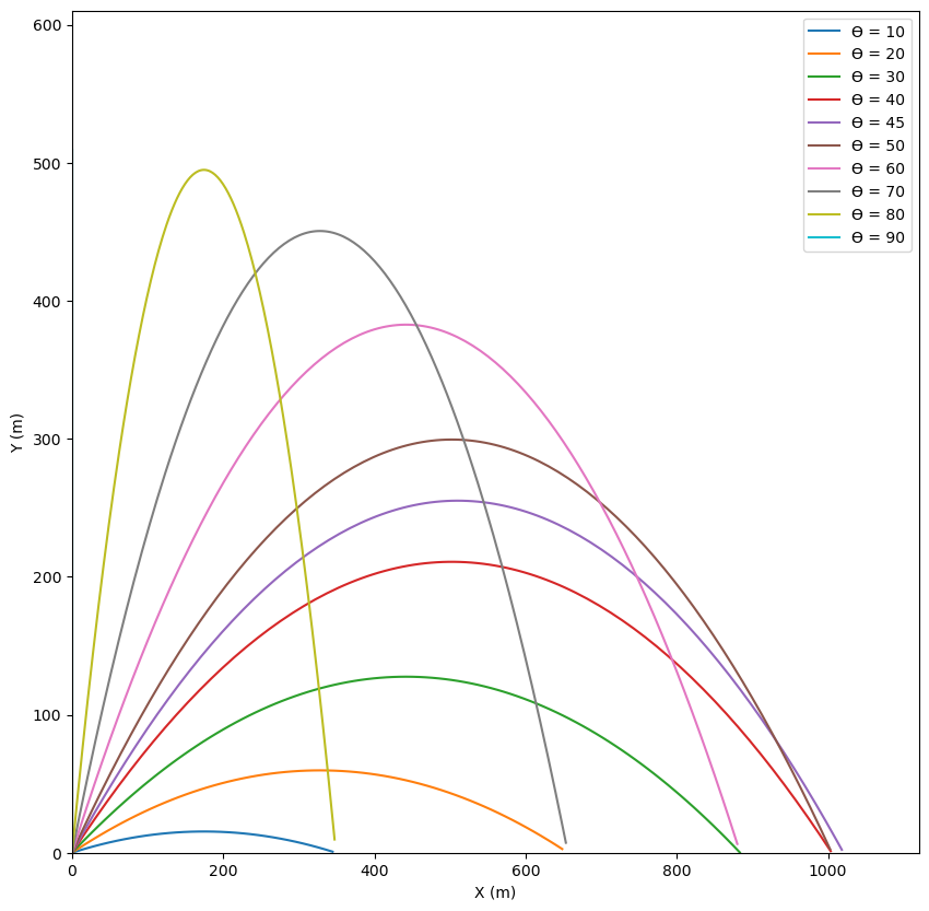
Projectile Motion Basics

physics
A projectile is launched with velocity \(v_0\) at an angle θ to the horizontal. We want to investigate and…
Dec 1, 2020
Ishaan Mukherjee

Taj tessellations

maths
The Taj Mahal is one of the most famous monuments in India and is very popular with tourists. It was built in the 17th century and is regarded as the acme of M…
Jun 1, 2019
No matching items
© Ishaan Mukherjee